The package bayesRecon implements several methods for
probabilistic reconciliation of hierarchical time series forecasts.
The main functions are:
reconc_gaussian: reconciliation via conditioning of
multivariate Gaussian base forecasts; this is done analytically;reconc_BUIS: reconciliation via conditioning of any
probabilistic forecast via importance sampling; this is the recommended
option for non-Gaussian base forecasts;reconc_MCMC: reconciliation via conditioning of
discrete probabilistic forecasts via Markov Chain Monte Carlo;reconc_MixCond: reconciliation via conditioning of
mixed hierarchies, where the upper forecasts are multivariate Gaussian
and the bottom forecasts are discrete distributions;reconc_TDcond: reconciliation via top-down conditioning
of mixed hierarchies, where the upper forecasts are multivariate
Gaussian and the bottom forecasts are discrete distributions.:boom: [2024-05-29] Added reconc_MixCond and
reconc_TDcond and the vignette “Reconciliation of M5
hierarchy with mixed-type forecasts”.
:boom: [2023-12-19] Added the vignette “Properties of the reconciled distribution via conditioning”.
:boom: [2023-08-23] Added the vignette “Probabilistic Reconciliation
via Conditioning with bayesRecon”. Added the
schaferStrimmer_cov function.
:boom: [2023-05-26] bayesRecon v0.1.0 is released!
You can install the stable version on R CRAN
install.packages("bayesRecon", dependencies = TRUE)You can also install the development version from Github
# install.packages("devtools")
devtools::install_github("IDSIA/bayesRecon", build_vignettes = TRUE, dependencies = TRUE)Let us consider the minimal temporal hierarchy in the figure, where the bottom variables are the two 6-monthly forecasts and the upper variable is the yearly forecast. We denote the variables for the two semesters and the year by \(S_1, S_2, Y\) respectively.

The hierarchy is described by the aggregation matrix A,
which can be obtained using the function
get_reconc_matrices.
library(bayesRecon)
rec_mat <- get_reconc_matrices(agg_levels = c(1, 2), h = 2)
A <- rec_mat$A
print(A)
#> [,1] [,2]
#> [1,] 1 1We assume that the base forecasts are Poisson distributed, with parameters given by \(\lambda_{Y} = 9\), \(\lambda_{S_1} = 2\), and \(\lambda_{S_2} = 4\).
lambdaS1 <- 2
lambdaS2 <- 4
lambdaY <- 9
lambdas <- c(lambdaY, lambdaS1, lambdaS2)
n_tot = length(lambdas)
base_forecasts = list()
for (i in 1:n_tot) {
base_forecasts[[i]] = list(lambda = lambdas[i])
}We recommend using the BUIS algorithm (Zambon et al., 2024) to sample from the reconciled distribution.
buis <- reconc_BUIS(
A,
base_forecasts,
in_type = "params",
distr = "poisson",
num_samples = 100000,
seed = 42
)
samples_buis <- buis$reconciled_samplesSince there is a positive incoherence in the forecasts (\(\lambda_Y > \lambda_{S_1}+\lambda_{S_2}\)), the mean of the bottom reconciled forecast increases. We show below this behavior for \(S_1\).
reconciled_forecast_S1 <- buis$bottom_reconciled_samples[1,]
range_forecats <- range(reconciled_forecast_S1)
hist(
reconciled_forecast_S1,
breaks = seq(range_forecats[1] - 0.5, range_forecats[2] + 0.5),
freq = F,
xlab = "S_1",
ylab = NULL,
main = "base vs reconciled"
)
points(
seq(range_forecats[1], range_forecats[2]),
stats::dpois(seq(range_forecats[1], range_forecats[2]), lambda =
lambdaS1),
pch = 16,
col = 4,
cex = 2
)
The blue circles represent the probability mass function of a Poisson with parameter \(\lambda_{S_1}\) plotted on top of the histogram of the reconciled bottom forecasts for \(S_1\). Note how the histogram is shifted to the right.
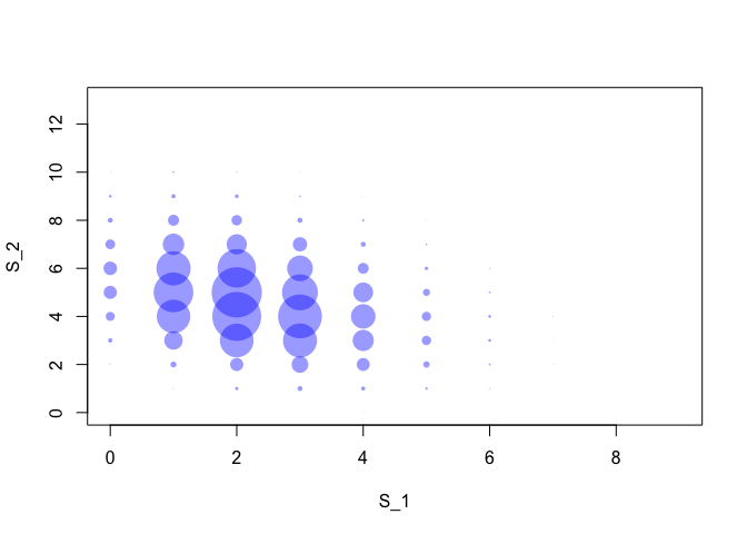
Moreover, while the base bottom forecast were assumed independent, the operation of reconciliation introduced a negative correlation between \(S_1\) and \(S_2\). We can visualize it with the plot below which shows the empirical correlations between the reconciled samples of \(S_1\) and the reconciled samples of \(S_2\).
AA <-
xyTable(buis$bottom_reconciled_samples[1, ],
buis$bottom_reconciled_samples[2, ])
plot(
AA$x ,
AA$y ,
cex = AA$number * 0.001 ,
pch = 16 ,
col = rgb(0, 0, 1, 0.4) ,
xlab = "S_1" ,
ylab = "S_2" ,
xlim = range(buis$bottom_reconciled_samples[1, ]) ,
ylim = range(buis$bottom_reconciled_samples[2, ])
)
We also provide a function for sampling using Markov Chain Monte Carlo (Corani et al., 2023).
mcmc = reconc_MCMC(
A,
base_forecasts,
distr = "poisson",
num_samples = 30000,
seed = 42
)
samples_mcmc <- mcmc$reconciled_samplesWe now assume that the base forecasts are Gaussian distributed, with parameters given by
muS1 <- 2
muS2 <- 4
muY <- 9
mus <- c(muY, muS1, muS2)
sigmaS1 <- 2
sigmaS2 <- 2
sigmaY <- 3
sigmas <- c(sigmaY, sigmaS1, sigmaS2)
base_forecasts = list()
for (i in 1:n_tot) {
base_forecasts[[i]] = list(mean = mus[[i]], sd = sigmas[[i]])
}We use the BUIS algorithm to sample from the reconciled distribution:
buis <- reconc_BUIS(
A,
base_forecasts,
in_type = "params",
distr = "gaussian",
num_samples = 100000,
seed = 42
)
samples_buis <- buis$reconciled_samples
buis_means <- rowMeans(samples_buis)If the base forecasts are Gaussian, the reconciled distribution is still Gaussian and can be computed in closed form:
Sigma <- diag(sigmas ^ 2) #transform into covariance matrix
analytic_rec <- reconc_gaussian(A,
base_forecasts.mu = mus,
base_forecasts.Sigma = Sigma)
analytic_means_bottom <- analytic_rec$bottom_reconciled_mean
analytic_means_upper <- A %*% analytic_means_bottom
analytic_means <- rbind(analytic_means_upper,analytic_means_bottom)The base means of \(Y\), \(S_1\), and \(S_2\) are 9, 2, 4.
The reconciled means obtained analytically are 7.41, 2.71, 4.71, while the reconciled means obtained via BUIS are 7.41, 2.71, 4.71.
Corani, G., Azzimonti, D., Augusto, J.P.S.C., Zaffalon, M. (2021). Probabilistic Reconciliation of Hierarchical Forecast via Bayes’ Rule. ECML PKDD 2020. Lecture Notes in Computer Science, vol 12459. DOI
Corani, G., Azzimonti, D., Rubattu, N. (2024). Probabilistic reconciliation of count time series. International Journal of Forecasting 40 (2), 457-469. DOI
Zambon, L., Azzimonti, D. & Corani, G. (2024). Efficient probabilistic reconciliation of forecasts for real-valued and count time series. Statistics and Computing 34 (1), 21. DOI
Zambon, L., Agosto, A., Giudici, P., Corani, G. (2024). Properties of the reconciled distributions for Gaussian and count forecasts. International Journal of Forecasting 40 (4), 1438-1448. DOI
Zambon, L., Azzimonti, D., Rubattu, N., Corani, G. (2024). Probabilistic reconciliation of mixed-type hierarchical time series. Proceedings of the Fortieth Conference on Uncertainty in Artificial Intelligence, in Proceedings of Machine Learning Research 244:4078-4095. Available here.
![]() Dario Azzimonti (Maintainer) dario.azzimonti@gmail.com |
![]() Nicolò Rubattu nicolo.rubattu@idsia.ch |
![]() Lorenzo Zambon lorenzo.zambon@idsia.ch |
![]() Giorgio Corani giorgio.corani@idsia.ch |
If you encounter a clear bug, please file a minimal reproducible example on GitHub.