The brms package provides an interface to fit Bayesian generalized (non-)linear multivariate multilevel models using Stan, which is a C++ package for performing full Bayesian inference (see https://mc-stan.org/). The formula syntax is very similar to that of the package lme4 to provide a familiar and simple interface for performing regression analyses. A wide range of response distributions are supported, allowing users to fit – among others – linear, robust linear, count data, survival, response times, ordinal, zero-inflated, and even self-defined mixture models all in a multilevel context. Further modeling options include non-linear and smooth terms, auto-correlation structures, censored data, missing value imputation, and quite a few more. In addition, all parameters of the response distribution can be predicted in order to perform distributional regression. Multivariate models (i.e., models with multiple response variables) can be fit, as well. Prior specifications are flexible and explicitly encourage users to apply prior distributions that actually reflect their beliefs. Model fit can easily be assessed and compared with posterior predictive checks, cross-validation, and Bayes factors.
library(brms)As a simple example, we use poisson regression to model the seizure
counts in epileptic patients to investigate whether the treatment
(represented by variable Trt) can reduce the seizure counts
and whether the effect of the treatment varies with the (standardized)
baseline number of seizures a person had before treatment (variable
zBase). As we have multiple observations per person, a
group-level intercept is incorporated to account for the resulting
dependency in the data.
fit1 <- brm(count ~ zAge + zBase * Trt + (1|patient),
data = epilepsy, family = poisson())The results (i.e., posterior draws) can be investigated using
summary(fit1)
#> Family: poisson
#> Links: mu = log
#> Formula: count ~ zAge + zBase * Trt + (1 | patient)
#> Data: epilepsy (Number of observations: 236)
#> Draws: 4 chains, each with iter = 2000; warmup = 1000; thin = 1;
#> total post-warmup draws = 4000
#>
#> Multilevel Hyperparameters:
#> ~patient (Number of levels: 59)
#> Estimate Est.Error l-95% CI u-95% CI Rhat Bulk_ESS Tail_ESS
#> sd(Intercept) 0.59 0.07 0.46 0.74 1.01 566 1356
#>
#> Regression Coefficients:
#> Estimate Est.Error l-95% CI u-95% CI Rhat Bulk_ESS Tail_ESS
#> Intercept 1.78 0.12 1.55 2.01 1.00 771 1595
#> zAge 0.09 0.09 -0.08 0.27 1.00 590 1302
#> zBase 0.71 0.12 0.47 0.96 1.00 848 1258
#> Trt1 -0.27 0.16 -0.60 0.05 1.01 749 1172
#> zBase:Trt1 0.05 0.17 -0.30 0.38 1.00 833 1335
#>
#> Draws were sampled using sampling(NUTS). For each parameter, Bulk_ESS
#> and Tail_ESS are effective sample size measures, and Rhat is the potential
#> scale reduction factor on split chains (at convergence, Rhat = 1).On the top of the output, some general information on the model is given, such as family, formula, number of iterations and chains. Next, group-level effects are displayed separately for each grouping factor in terms of standard deviations and (in case of more than one group-level effect per grouping factor; not displayed here) correlations between group-level effects. On the bottom of the output, population-level effects (i.e. regression coefficients) are displayed. If incorporated, autocorrelation effects and family specific parameters (e.g., the residual standard deviation ‘sigma’ in normal models) are also given.
In general, every parameter is summarized using the mean (‘Estimate’)
and the standard deviation (‘Est.Error’) of the posterior distribution
as well as two-sided 95% credible intervals (‘l-95% CI’ and ‘u-95% CI’)
based on quantiles. We see that the coefficient of Trt is
negative with a zero overlapping 95%-CI. This indicates that, on
average, the treatment may reduce seizure counts by some amount but the
evidence based on the data and applied model is not very strong and
still insufficient by standard decision rules. Further, we find little
evidence that the treatment effect varies with the baseline number of
seizures.
The last three values (‘ESS_bulk’, ‘ESS_tail’, and ‘Rhat’) provide information on how well the algorithm could estimate the posterior distribution of this parameter. If ‘Rhat’ is considerably greater than 1, the algorithm has not yet converged and it is necessary to run more iterations and / or set stronger priors.
To visually investigate the chains as well as the posterior
distributions, we can use the plot method. If we just want
to see results of the regression coefficients of Trt and
zBase, we go for
plot(fit1, variable = c("b_Trt1", "b_zBase"))
A more detailed investigation can be performed by running
launch_shinystan(fit1). To better understand the
relationship of the predictors with the response, I recommend the
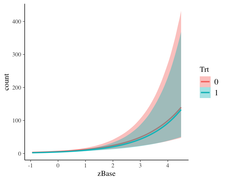
conditional_effects method:
plot(conditional_effects(fit1, effects = "zBase:Trt"))
This method uses some prediction functionality behind the scenes,
which can also be called directly. Suppose that we want to predict
responses (i.e. seizure counts) of a person in the treatment group
(Trt = 1) and in the control group (Trt = 0)
with average age and average number of previous seizures. Than we can
use
newdata <- data.frame(Trt = c(0, 1), zAge = 0, zBase = 0)
predict(fit1, newdata = newdata, re_formula = NA)
#> Estimate Est.Error Q2.5 Q97.5
#> [1,] 5.91200 2.494857 2 11
#> [2,] 4.57325 2.166058 1 9We need to set re_formula = NA in order not to condition
of the group-level effects. While the predict method
returns predictions of the responses, the fitted method
returns predictions of the regression line.
fitted(fit1, newdata = newdata, re_formula = NA)
#> Estimate Est.Error Q2.5 Q97.5
#> [1,] 5.945276 0.7075160 4.696257 7.450011
#> [2,] 4.540081 0.5343471 3.579757 5.665132Both methods return the same estimate (up to random error), while the
latter has smaller variance, because the uncertainty in the regression
line is smaller than the uncertainty in each response. If we want to
predict values of the original data, we can just leave the
newdata argument empty.
Suppose, we want to investigate whether there is overdispersion in the model, that is residual variation not accounted for by the response distribution. For this purpose, we include a second group-level intercept that captures possible overdispersion.
fit2 <- brm(count ~ zAge + zBase * Trt + (1|patient) + (1|obs),
data = epilepsy, family = poisson())We can then go ahead and compare both models via approximate leave-one-out (LOO) cross-validation.
loo(fit1, fit2)
#> Output of model 'fit1':
#>
#> Computed from 4000 by 236 log-likelihood matrix.
#>
#> Estimate SE
#> elpd_loo -671.7 36.6
#> p_loo 94.3 14.2
#> looic 1343.4 73.2
#> ------
#> MCSE of elpd_loo is NA.
#> MCSE and ESS estimates assume MCMC draws (r_eff in [0.4, 2.0]).
#>
#> Pareto k diagnostic values:
#> Count Pct. Min. ESS
#> (-Inf, 0.7] (good) 228 96.6% 157
#> (0.7, 1] (bad) 7 3.0% <NA>
#> (1, Inf) (very bad) 1 0.4% <NA>
#> See help('pareto-k-diagnostic') for details.
#>
#> Output of model 'fit2':
#>
#> Computed from 4000 by 236 log-likelihood matrix.
#>
#> Estimate SE
#> elpd_loo -596.8 14.0
#> p_loo 109.7 7.2
#> looic 1193.6 28.1
#> ------
#> MCSE of elpd_loo is NA.
#> MCSE and ESS estimates assume MCMC draws (r_eff in [0.4, 1.7]).
#>
#> Pareto k diagnostic values:
#> Count Pct. Min. ESS
#> (-Inf, 0.7] (good) 172 72.9% 83
#> (0.7, 1] (bad) 56 23.7% <NA>
#> (1, Inf) (very bad) 8 3.4% <NA>
#> See help('pareto-k-diagnostic') for details.
#>
#> Model comparisons:
#> elpd_diff se_diff
#> fit2 0.0 0.0
#> fit1 -74.9 27.2The loo output when comparing models is a little
verbose. We first see the individual LOO summaries of the two models and
then the comparison between them. Since higher elpd (i.e.,
expected log posterior density) values indicate better fit, we see that
the model accounting for overdispersion (i.e., fit2) fits
substantially better. However, we also see in the individual LOO outputs
that there are several problematic observations for which the
approximations may have not have been very accurate. To deal with this
appropriately, we need to fall back to other methods such as
reloo or kfold but this requires the model to
be refit several times which takes too long for the purpose of a quick
example. The post-processing methods we have shown above are just the
tip of the iceberg. For a full list of methods to apply on fitted model
objects, type methods(class = "brmsfit").
Developing and maintaining open source software is an important yet often underappreciated contribution to scientific progress. Thus, whenever you are using open source software (or software in general), please make sure to cite it appropriately so that developers get credit for their work.
When using brms, please cite one or more of the following publications:
As brms is a high-level interface to Stan, please additionally cite Stan (see also https://mc-stan.org/users/citations/):
Further, brms relies on several other R packages and, of course, on R
itself. To find out how to cite R and its packages, use the
citation function. There are some features of brms which
specifically rely on certain packages. The rstan
package together with Rcpp makes Stan conveniently
accessible in R. Visualizations and posterior-predictive checks are
based on bayesplot and ggplot2.
Approximate leave-one-out cross-validation using loo and
related methods is done via the loo package. Marginal
likelihood based methods such as bayes_factor are realized
by means of the bridgesampling package. Splines
specified via the s and t2 functions rely on
mgcv. If you use some of these features, please also
consider citing the related packages.
To install the latest release version from CRAN use
install.packages("brms")The current developmental version can be downloaded from GitHub via
if (!requireNamespace("remotes")) {
install.packages("remotes")
}
remotes::install_github("paul-buerkner/brms")Because brms is based on Stan, a C++ compiler is required. The program Rtools (available on https://cran.r-project.org/bin/windows/Rtools/) comes with a C++ compiler for Windows. On Mac, you should install Xcode. For further instructions on how to get the compilers running, see the prerequisites section on https://github.com/stan-dev/rstan/wiki/RStan-Getting-Started.
Detailed instructions and case studies are given in the package’s
extensive vignettes. See vignette(package = "brms") for an
overview. For documentation on formula syntax, families, and prior
distributions see help("brm").
Questions can be asked on the Stan forums on Discourse. To propose a new feature or report a bug, please open an issue on GitHub.
If you have already fitted a model, apply the stancode
method on the fitted model object. If you just want to generate the Stan
code without any model fitting, use the stancode method on
your model formula.
When you fit your model for the first time with brms, there is
currently no way to avoid compilation. However, if you have already
fitted your model and want to run it again, for instance with more
draws, you can do this without recompilation by using the
update method. For more details see
help("update.brmsfit").
The rstanarm package is similar to brms in that it also allows to fit
regression models using Stan for the backend estimation. Contrary to
brms, rstanarm comes with precompiled code to save the compilation time
(and the need for a C++ compiler) when fitting a model. However, as brms
generates its Stan code on the fly, it offers much more flexibility in
model specification than rstanarm. Also, multilevel models are currently
fitted a bit more efficiently in brms. For detailed comparisons of brms
with other common R packages implementing multilevel models, see
vignette("brms_multilevel") and
vignette("brms_overview").