dtrackr: Track your Data Pipelines

R-CMD-check DOI dtrackr status badge metacran downloads CRAN_Status_Badge codecov DOI EPSRC badge

Overview

Accurate documentation of a data pipeline is a first step to reproducibility, and a flow chart describing the steps taken to prepare data is a useful part of this documentation. In analyses that rely on data that is frequently updated, documenting a data flow by copying and pasting row counts into flowcharts in PowerPoint becomes quickly tedious. With interactive data analysis, and particularly using RMarkdown, code execution sometimes happens in a non-linear fashion, and this can lead to, at best, confusion and at worst erroneous analysis. Basing such documentation on what the code does when executed sequentially can be inaccurate when the data has being analysed interactively.

The goal of dtrackr is to take away this pain by instrumenting and monitoring a dataframe through a dplyr pipeline, creating a step-by-step summary of the important parts of the wrangling as it actually happened to the dataframe, right into dataframe metadata itself. This metadata can be used to generate documentation as a flowchart, and allows both a quick overview of the data and also a visual check of the actual data processing.

Installation

In general use dtrackr is expected to be installed alongside the tidyverse set of packages. It is recommended to install tidyverse first.

Binary packages of dtrackr are available on CRAN and r-universe for macOS and Windows. dtrackr can be installed from source on Linux. dtrackr has been tested on R versions 3.6, 4.0, 4.1 and 4.2.

You can install the released version of dtrackr from CRAN with:

install.packages("dtrackr")

System dependencies for installation from source

For installation from source on Linux, dtrackr has required transitive dependencies on a few system libraries. These can be installed with the following commands:

# Ubuntu 20.04 and other debian based distributions:
sudo apt-get install libcurl4-openssl-dev libssl-dev librsvg2-dev \
  libicu-dev libnode-dev libpng-dev libjpeg-dev libpoppler-cpp-dev

# Centos 8
sudo dnf install libcurl-devel openssl-devel librsvg2-devel \
  libicu-devel libpng-devel libjpeg-turbo-devel poppler-devel

# for other linux distributions I suggest using the R pak library:
# install.packages("pak")
# pak::pkg_system_requirements("dtrackr")

# N.B. There are additional suggested R package dependencies on 
# the `tidyverse` and `rstudioapi` packages which have a longer set of dependencies. 
# We suggest you install them individually first if required.

Alternative versions of dtrackr

Early release versions are available on the r-universe. This will typically be more up to date than CRAN.

# Enable repository from terminological
options(repos = c(
  terminological = 'https://terminological.r-universe.dev',
  CRAN = 'https://cloud.r-project.org'))
# Download and install dtrackr in R
install.packages('dtrackr')

The unstable development version is available from GitHub with:

# install.packages("devtools")
devtools::install_github("terminological/dtrackr")

Example usage

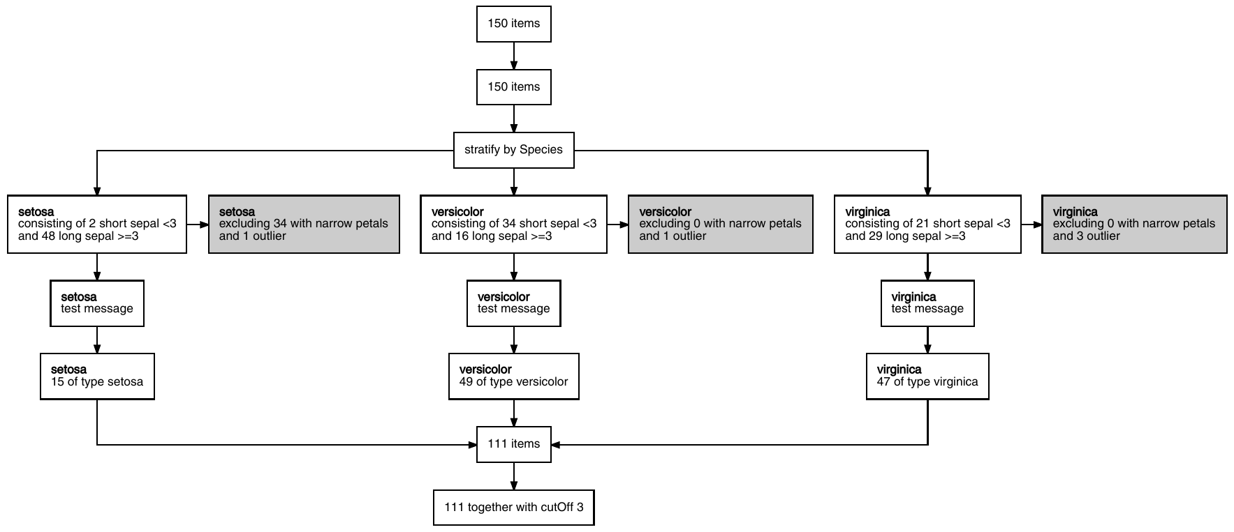
Suppose we are constructing a data set with out initial input being the iris data. Our analysis depends on some cutOff parameter and we want to prepare a stratified data set that excludes flowers with narrow petals, and those with the biggest petals of each Species. With dtrackr we can mix regular dplyr commands with additional dtrackr commands such as comment and status, and an enhanced implementation of dplyr::filter, called exclude_all, and include_any.

# a pipeline parameter
cutOff = 3

# the pipeline
dataset = iris %>% 
  track() %>%
  status() %>%
  group_by(Species) %>%
  status(
    short = p_count_if(Sepal.Width<cutOff), 
    long= p_count_if(Sepal.Width>=cutOff), 
    .messages=c("consisting of {short} short sepal <{cutOff}","and {long} long sepal >={cutOff}")
  )  %>%
  exclude_all(
    Petal.Width<0.3 ~ "excluding {.excluded} with narrow petals",
    Petal.Width == max(Petal.Width) ~ "and {.excluded} outlier"
  ) %>%
  comment("test message") %>%
  status(.messages = "{.count} of type {Species}") %>%
  ungroup() %>%
  status(.messages = "{.count} together with cutOff {cutOff}") 

Having prepared our dataset we conduct our analysis, and want to write it up and prepare it for submission. As a key part of documenting the data pipeline a visual summary is useful, and for bio-medical journals or clinical trials often a requirement.

dataset %>% flowchart()

And your publication ready data pipeline, with any assumptions you care to document, is creates in a format of your choice (as long as that choice is one of pdf, png, svg or ps), ready for submission to Nature.

This is a trivial example, but the more complex the pipeline, the bigger benefit you will get.

Check out the main documentation for more details, and in particular the getting started vignette.

Funding

The authors gratefully acknowledge the support of the UK Research and Innovation AI programme of the Engineering and Physical Sciences Research Council EPSRC grant EP/Y028392/1.