
{flow} provides tools to visualize as flow diagrams the logic of functions, expressions or scripts and ease debugging.
Use cases are :
Install from CRAN with:
install.packages("flow")Or install development version from github:
remotes::install_github("moodymudskipper/flow")library(flow)Using default nomnoml engine
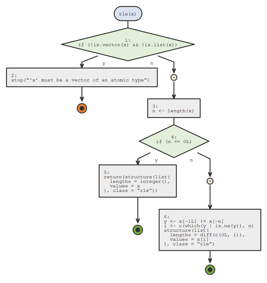
flow_view(rle)
Using plantuml engine (make sure the {plantuml} package is installed).
flow_view(rle, engine = "plantuml")
flow_run() to display not only the diagram, but the
logical path taken by a specific callflow_compare_runs() display the logical path of 2 calls
to see where they divergeflow_debug()/flow_undebug() to use
basically use flow_run() on a function wherever it’s
calledflow_view_vars() to display the dependencies between
variables in a functionflow_view_deps() to display recursively all the
functions that your function callsflow_view_uses() to display recursively all the
functions that call your functionflow_view_shiny() to display the modular structure of
your shiny appflow_view_source_calls() to display dependency tree of
scripts sourcing each otherflow_doc() to build a package’s documentation using
flow diagramsflow_test() to show what happens in your unit
testsflow_embed() to embed diagrams in your
documentation.See more in vignettes.
Make sure to check the vignettes for a detailed breakdown of all features.
{flow} is built on top of Javier Luraschi’s {nomnoml} package, and Rainer M Krug ’s {plantuml} package, the latter only available from github at the moment.