vvdoctor

R-CMD-check

CodeFactor

CRAN status

The diffify page for the R package vvdoctor

CRAN last month downloads

CRAN last month downloads

vvdoctor is an R package/Shiny app that provides a user-friendly interface for data analysis. It allows users to upload data files, visualize the data, perform statistical tests, and interpret the results.

The app is currently live on shinyapps.io, see: https://edulytics.shinyapps.io/vvdoctor/

Usage

## Install the app
devtools::install_github("vusaverse/vvdoctor")
library(vvdoctor)

## run the app
vvdoctor::run_vvdoctor()

Supported File Extensions

Currently, the following file types are supported:

Full File Type Name Full Extension Name Package Read Function Parsable Arguments
R Data File .RData base readRDS None
ASCII Text File .asc utils read.table None
Comma Separated Values File .csv utils read.csv sep, header
Apache Feather File .feather feather read_feather None
Fixed-Size File .fst fst read_fst None
Apache Parquet File .parquet arrow read_parquet None
R Data File .rda base readRDS None
R Data File .rds base readRDS None
SPSS Data File .sav haven read_sav None
Tab Separated Values File .tsv utils read.delim sep, header
Text File .txt utils read.delim sep, header
Microsoft Excel File .xlsx readxl read_excel None

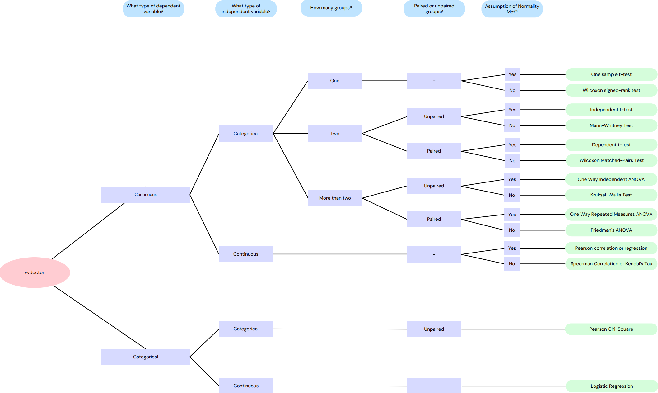
Decision Tree for Statistical Test Selection

Based on the characteristics of the input data, the vvdoctor app uses the following decision tree to select the appropriate statistical test:

Decision Tree Flowchart

This flowchart illustrates the process of selecting a statistical test based on the class of independent/dependent variables, whether the test is paired or unpaired, and whether the data is normally distributed.

Overview of Implemented Statistical Test

The table below serves as a reference for understanding the logic behind the app’s functionality, showcasing how different statistical tests are executed through various R packages and functions.

Statistical Test Name R Package R Function (from the package)
Sign Test DescTools SignTest()
Wilcoxon Signed Rank Test stats wilcox.test()
Mann-Whitney U Test stats wilcox.test()
Kruskal-Wallis Test stats kruskal.test()
One Sample t-test stats t.test()
Paired t-test stats t.test()
Independent Samples t-test stats t.test()
Repeated Measures ANOVA ez ezANOVA()
One-way ANOVA stats aov()
Chi-Square Goodness-of-Fit and Binomial Test stats chisq.test()
McNemar’s Test exact2x2 exact2x2()
Chi-Square Test for Independence and Fisher’s Exact Test stats chisq.test()
Bhapkar’s Test irr bhapkar()

Example

Below is a screenshot of an example in vvdoctor.

example